MoIT

About MoIT

Mission:

  1. To promote safe, inclusive and well-designed human settlements
  2. To develop green, sustainable, and quality infrastructure
  3. To develop green and sustainable integrated transport infrastructure network and services

Vission:

To be a dynamic organization for building quality and sustainable infrastructure, efficient transportation services, and built environment for socio-economic well-being and happiness

The Ministry of Infrastructure and Transport was established on December 30, 2022 by merging the Ministry of Works and Human Settlement and Ministry of Information and Communications.

The Ministry of Infrastructure and Transport carries out the following mandates:

2

Stimulate and manage growth for sustainable transport and construction industry

3

Prepare and review spatial plans, and infrastructure master plans (transport, wastewater, water supply, storm water, solid waste and utilities)

4

Develop quality, cost-effective and sustainable infrastructure through innovation and technology

5

Ensure safe drinking water & clean sanitation, and a reliable supply of irrigation water

7

Provide safe, efficient, reliable, and affordable surface and air transport services

8

Provide guidance in urban governance and municipal finance

9

Represent in regional and international forums for transport, construction, human settlement, and postal

10

Undertake research on transport, construction, technology, etc…

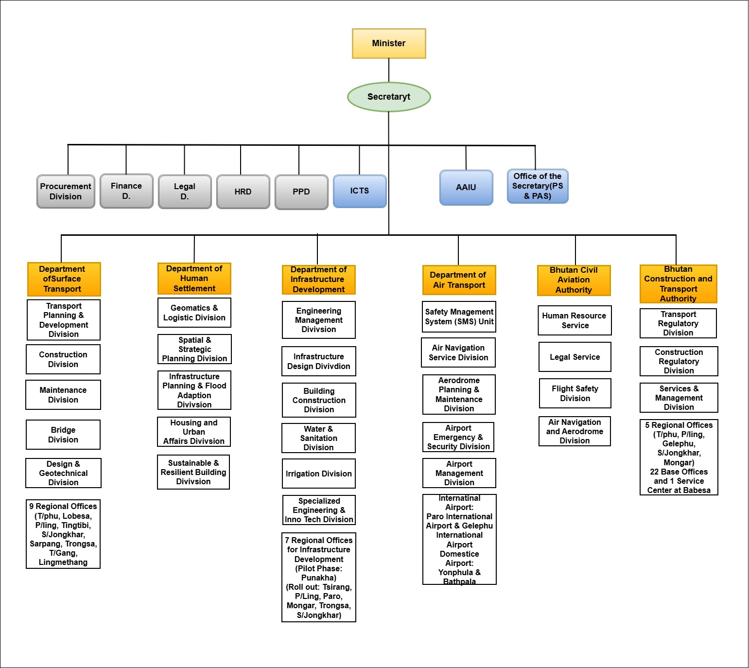
Organogram

Close Search Window

Accessibility Toolbar